KARAT BOOKS
KARAT BOOKS
Shipping an accounting platform from 0-1
Shipping an accounting platform from 0-1



OVERVIEW
OVERVIEW
At Karat, the value of our accounting service is tied to timely monthly financial reports. However, with a 3-week onboarding overhead and recurring 1-week monthly reporting cost, customers grew frustrated and considered leaving.
I led end-to-end designs to build the first product experience for Karat Books and played a pivotal role in defining the product roadmap. Through these efforts, we increased accountant productivity by 30% and improved the customer experience with a user-friendly onboarding flow.
At Karat, the value of our accounting service is tied to timely monthly financial reports. However, with a 3-week onboarding overhead and recurring 1-week monthly reporting cost, customers grew frustrated and considered leaving.
I led end-to-end designs to build the first product experience for Karat Books and played a pivotal role in defining the product roadmap. Through these efforts, we increased accountant productivity by 30% and improved the customer experience with a user-friendly onboarding flow.
TEAM
TEAM
Lead product designer (me) — discovery, research, design, prototyping, testing
1 Product Manager
5 Engineers
Lead product designer (me) — discovery, research, design, prototyping, testing
1 Product Manager
5 Engineers
TIMELINE
TIMELINE
Aug - Oct 2022
Aug - Oct 2022
KARAT BOOKS
Shipping an accounting platform from 0-1
HIGHLIGHTS
Increased accountant productivity by at least 30% while simultaneously improving the customer experience
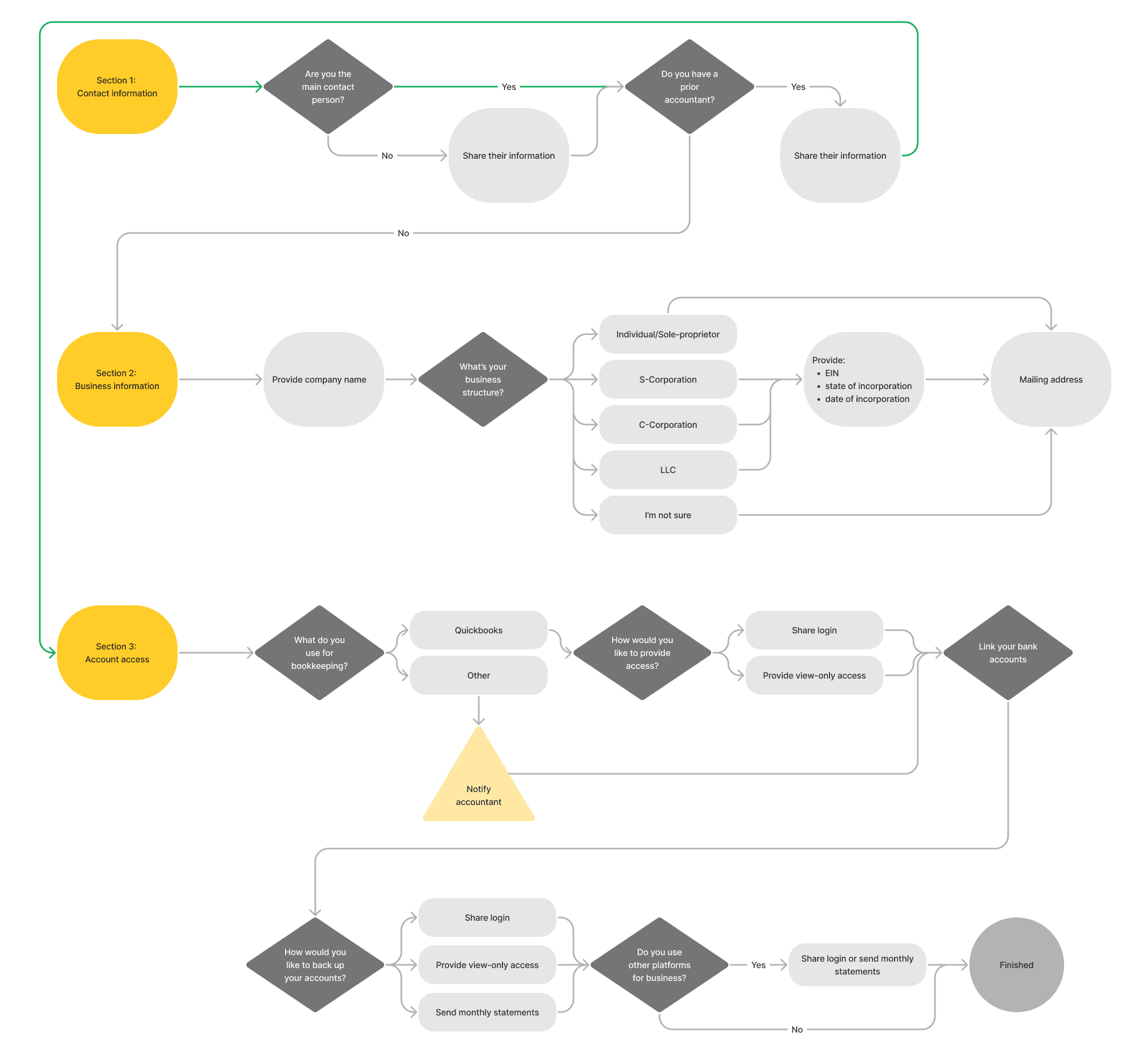
Two-way platform to facilitate information exchange
Two-way platform to facilitate information exchange
Previously, customer-accountant information exchange was a manual process. Now, customers onboard within the web app, and their information is instantly synced with their accountants, saving time for both parties.
Previously, customer-accountant information exchange was a manual process. Now, customers onboard within the web app, and their information is instantly synced with their accountants, saving time for both parties.



Simplified onboarding experience for customers
Simplified onboarding experience for customers
We simplified dozens of onboarding questions and commentary into a seamless flow that allowed us to personalize the journey for each customer.
We simplified dozens of onboarding questions and commentary into a seamless flow that allowed us to personalize the journey for each customer.
Centralized customer data for accountants
Centralized customer data for accountants
Previously, accountants managed customers manually or across multiple platforms. Now, they save time using the Karat platform, which centralizes customer data and updates automatically when changes occur.
Previously, accountants managed customers manually or across multiple platforms. Now, they save time using the Karat platform, which centralizes customer data and updates automatically when changes occur.
HIGHLIGHTS
Increased accountant productivity by at least 30% while simultaneously improving the customer experience
DISCOVERY
DISCOVERY
Customer onboarding was the biggest challenge due to manual ways of exchanging information
Customer onboarding was the biggest challenge due to manual ways of exchanging information
When we started our accounting practice at Karat, the idea was to operate it conventionally like a CPA firm while the product team explored ways to productize it. Initially, aligning leadership on the right priorities was challenging. From research, accountants and customers were struggling through the onboarding process due to how manual information exchange was. As I advocated to prioritize onboarding, leadership wanted us to work on a billing solution. However, after sharing insights from one customer call, I successfully shifted the focus to address this crucial area.
When we started our accounting practice at Karat, the idea was to operate it conventionally like a CPA firm while the product team explored ways to productize it. Initially, aligning leadership on the right priorities was challenging. From research, accountants and customers were struggling through the onboarding process due to how manual information exchange was. As I advocated to prioritize onboarding, leadership wanted us to work on a billing solution. However, after sharing insights from one customer call, I successfully shifted the focus to address this crucial area.
RESEARCH METHODS
RESEARCH METHODS
Competitive analysis
Competitive analysis
User (accountant) interviews
User (accountant) interviews



One customer call was enough to set our focus
One customer call was enough to set our focus
One call validated all our intuition around the problem at hand. Our existing onboarding process was not working and it was imperative to fix them.
One call validated all our intuition around the problem at hand. Our existing onboarding process was not working and it was imperative to fix them.
From this customer call, we heard and felt the frustration in their voice as they struggled to understand almost every question. It was a major turning point that aligned leaders to prioritize onboarding problems.

One customer call was enough to set our focus
From this customer call, we heard and felt the frustration in their voice as they struggled to understand almost every question. It was a major turning point that aligned leaders to prioritize onboarding problems.
We had to balance the long term vision with what we could accomplish in a short amount of time
To tackle these onboarding issues, I proposed building a platform that would act as a two-way system to facilitate information exchange. It'd take out the manual processes and allow us to work towards real-time accounting services which would lead to significant savings long term.
We spent some time thinking of ways to a tackle the latter problem too, but realized it was too ambitious as a start. So, for our MVP we focused on 1) the customer onboarding flow and 2) getting that information synced to the accountants.



Long term vision of a two-way system
Long term vision of a two-way system
A two-way system would encompass onboarding and the entire end to end accounting process. Given how large of a scope that would be, I proposed we start by tackling the onboarding problems.
A two-way system would encompass onboarding and the entire end to end accounting process. Given how large of a scope that would be, I proposed we start by tackling the onboarding problems.
MVP LAUNCH
We prioritized a speedy MVP launch so that we can iterate afterward
We shipped the MVP in less than one month as it was a priority to replace manual PDF forms ASAP. With these constraints, I went off the initial discovery work and prioritized creating a clear and simple onboarding flow.
Before: Onboarding was through fillable PDFs — inconvenient and inefficient



After: In-app onboarding reduced complexity and cognitive load
Forms built to be convenient and lightweight
Forms built to be convenient and lightweight
Previously, we crammed questions into a PDF file. To make it convenient for customers, I designed the product flow mobile-first. To make it lightweight, I included progressive disclosure to hide irrelevant information and steppers to break out sections in order to reduce cognitive load for our users.
Previously, we crammed questions into a PDF file. To make it convenient for customers, I designed the product flow mobile-first. To make it lightweight, I included progressive disclosure to hide irrelevant information and steppers to break out sections in order to reduce cognitive load for our users.



Streamlined user flow reduced steps by 33%
Streamlined user flow reduced steps by 33%
Previously, customers had to review every question, even if it was irrelevant. I streamlined their journey to create a simplified onboarding experience, reducing the number of questions by 33% for most users.
Previously, customers had to review every question, even if it was irrelevant. I streamlined their journey to create a simplified onboarding experience, reducing the number of questions by 33% for most users.
Effortless progress tracking for accountants
Effortless progress tracking for accountants
Before, we'd wait until customers completed their PDF forms only to find errors or incomplete sections. Now, this information syncs to the accountant's Karat account with clearly labeled statuses and sections displayed in a hierarchical format for easy scanning.
Before, we'd wait until customers completed their PDF forms only to find errors or incomplete sections. Now, this information syncs to the accountant's Karat account with clearly labeled statuses and sections displayed in a hierarchical format for easy scanning.
MVP LAUNCH
We prioritized a speedy MVP launch so that we can iterate afterward
We shipped the MVP in less than one month as it was a priority to replace manual PDF forms ASAP. With these constraints, I went off the initial discovery work and prioritized creating a clear and simple onboarding flow.
ITERATIONS POST LAUNCH
We highlighted important information to help guide customers
From a glance, it wasn't obvious what the critical callouts were from the MVP designs. After a few iterations, we settled on iteration #2 to improve completion speed. Following this, we introduced a couple of variants to better differentiate between content types.

Boxed elements helped highlight key information
Boxed elements helped highlight key information
I created 4 kinds of elements that could be used to highlight different kinds of information. These were used on certain pages that needed to draw attention to important messages.
I created 4 kinds of elements that could be used to highlight different kinds of information. These were used on certain pages that needed to draw attention to important messages.
We highlighted important information to help guide customers
From a glance, it wasn't obvious what the critical callouts were from the MVP designs. After a few iterations, we settled on iteration #2 to improve completion speed. Following this, we introduced a couple of variants to better differentiate between content types.
ITERATIONS POST LAUNCH
We had to create workarounds when we realized accessing real-time financial data was unreliable
As part of MVP launch, we relied on direct bank linking for real-time financial access. However, frequent outages made it unreliable. Given the time constraint, we needed a band-aid solution to allow customers to back up their data.



Customers can back up their data
Customers can back up their data
Now, as part of onboarding we request customers to provide a backup of their finances. This ensured that we would always be able to reconcile their finances in a timely and accurate way.
Now, as part of onboarding we request customers to provide a backup of their finances. This ensured that we would always be able to reconcile their finances in a timely and accurate way.
We had to create workarounds when we realized accessing real-time financial data was unreliable
As part of MVP launch, we relied on direct bank linking for real-time financial access. However, frequent outages made it unreliable. Given the time constraint, we needed a band-aid solution to allow customers to back up their data.
We learned accountants preferred content dense pages
In the MVP launch, the onboarding tracker was stored on a separate tab to avoid cognitive overload. Turns out, accountants can handle a lot of data at once and actually prefer it. So, I redesigned this page to improve their productivity.
We learned accountants preferred content dense pages
In the MVP launch, the onboarding tracker was stored on a separate tab to avoid cognitive overload. Turns out, accountants can handle a lot of data at once and actually prefer it. So, I redesigned this page to improve their productivity.





Revamped dashboard sped up productivity
Revamped dashboard sped up productivity
I worked with our accountants on a couple of ideas on how we could optimize their experience. We landed on iteration #3 as it performed the best in terms of accessibility and clarity of information.
I worked with our accountants on a couple of ideas on how we could optimize their experience. We landed on iteration #3 as it performed the best in terms of accessibility and clarity of information.
OUTCOME
By October 2022, we successfully rolled out an extensive onboarding process and customer management platform. This initiative led to a 30% reduction in the time accountants spent on customer onboarding management. As a result, we not only boosted accountant productivity but also saw a substantial decrease in customer complaint tickets.
Also cried some happy tears reading this glowing review from my manager at the time:



Our next steps were to investigate how to make real-time financial access more reliable given we were relying on a backup/bandaid solution. However, due to a shift in company direction, this project has been put on an indefinite hold.
After launch, we reduced the time spent facilitating onboarding by 30% and improved customer satisfaction.
By October 2022, we successfully rolled out an extensive onboarding process and customer management platform. This initiative led to a 30% reduction in the time accountants spent on customer onboarding management. As a result, we not only boosted accountant productivity but also saw a substantial decrease in customer complaint tickets.
Also cried some happy tears reading this glowing review from my manager at the time:
OUTCOME AND NEXT STEPS
Our next steps were to investigate how to make real-time financial access more reliable given we were relying on a backup/bandaid solution. However, due to a shift in company direction, this project has been put on an indefinite hold.
WISHES
Was a speedy launch the right move?
We launched a MVP very quickly and I wonder whether it was the best move. At the same time new customer sign ups were slow which would've given us the opportunity to test with existing users and iterate for an even more thoughtful experience.
Be scrappy with user testing
User (customer) testing wasn't something the founders wanted to endorse at the time. As I advocated for the importance of user testing, I wish I had been scrappier about it. We had employees who did content creation on the side that could've provide valuable feedback as part of the design process.
LEARNINGS
Maintain a constant feedback loop
In the early days, we had high accountant turnover, which caused communication hiccups and led to us building a feature we didn't need. So, I started setting up regular check-ins and team meetings to keep us all on the same page. This not only helped us get in sync but also prevented us from scrapping late-stage work in the future.
Adapt quickly when operations change
We were building out the accounting practice and trying to scale it at the same time. This meant that processes kept changing which meant that the scope of the project was always changing. I had to adapt to those changes and still deliver the best design in time with tight deadlines.
Be opinionated on what we prioritize
During the discovery phase, there were many other processes we could’ve built a solution for. It was really important to advocate for what was a priority in order to maintain focus on solving the core problems, aka onboarding.
WISHES
Was a speedy launch the right move?
We launched a MVP very quickly and I wonder whether it was the best move. At the same time new customer sign ups were slow which would've given us the opportunity to test with existing users and iterate for an even more thoughtful experience.
Be scrappy with user testing
User (customer) testing wasn't something the founders wanted to endorse at the time. As I advocated for the importance of user testing, I wish I had been scrappier about it. We had employees who did content creation on the side that could've provide valuable feedback as part of the design process.
LEARNINGS
Maintain a constant feedback loop
In the early days, we had high accountant turnover, which caused communication hiccups and led to us building a feature we didn't need. So, I started setting up regular check-ins and team meetings to keep us all on the same page. This not only helped us get in sync but also prevented us from scrapping late-stage work in the future.
Adapt quickly when operations change
We were building out the accounting practice and trying to scale it at the same time. This meant that processes kept changing which meant that the scope of the project was always changing. I had to adapt to those changes and still deliver the best design in time with tight deadlines.
Be opinionated on what we prioritize
During the discovery phase, there were many other processes we could’ve built a solution for. It was really important to advocate for what was a priority in order to maintain focus on solving the core problems, aka onboarding.